12 Volt Differential Temperature Controller

DTC2 Prototype PCB

Differential Temperature Controller Prototype PCB #1 with a few bodges

DTC2 Schematic

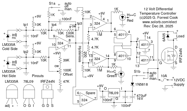
Differential Temperature Controller schematic

12 Volt Differential Temperature Controller

(C) 2008-2025, G. Forrest Cook

Introduction

Alternative energy projects often require the movement of air or water from a warm place to a cool place for heating, or vice-versa for cooling. A differential temperature controller can be used to automate this process.

This device uses two precision analog electronic temperature sensors and some analog and digital circuitry to detect the difference in temperature between the sensors. When the temperature between the two sensors becomes great enough, the circuit applies power to a circulating device such as a fan or a pump.

The circulating device stays on until the two temperature sensors are roughly equal. This circuit has been used to improve the performance of the Self Powered Solar Box Furnace project, it has also been used to circulate hot water from a solar water collector through a storage tank.

Specifications

Supply voltage: 11VDC to 16VDC (12V nominal).
Supply current: 11-17mA plus load current at 12.5VDC.
Maximum load current: 10A at 12V.
Sensor temperature limits: -40c to +100c
Controls: Auto/Off/Manual switch
Indicators: green LED for Cold>=Hot and red LED for Hot>=Cold

Theory

This circuit can be powered from any nominal source of 12VDC such as a solar-charged battery or a 12VDC AC power supply. It is also possible to power the circuit directly from a solar panel without a battery by inserting a switching buck-mode voltage regulator between the solar panel and temperature controller circuit. An LM2596 switch-mode regulator IC would be a good choice, these can provide up to 3 amps of current. Pre-assembled LM2596 circuit boards are readily available and inexpensive.

The 12VDC power to the circuit is switched via the S1b section of the Auto/Off/Manual three way switch (DPDT center-off) and fed to the 78L09 9 volt voltage regulator through a 1N5818 schottky diode. The 1N5818 diode works with the 470uF capacitor to provide steady power to the voltage regulator if the 12V power source briefly drops out. The regulated 9 volt rail powers the LM324 quad op-amp, the 4011 quad NAND gate and the two LM335A temperature sensors.

Each of the two LM335A sensors produce a voltage that is proportional to the temperature (in Kelvin). The test points (tp1) and (tp2), measured from the negative side of the DC power supply (tp0, ground) show the temperature of the cold and hot sensors. For example, a temperature of 25 degrees C will produce approximately 2.98 volts on the sensor output, this represents 298 degrees K. The LM324 amp on the left side of the schematic is wired as a differential amplifier, the output on pin 8 (tp3) changes with the difference between the two temperatures. Note that the differential output is not a calibrated value.

The Sensitivity control adjusts the gain of the differential amplifier and the Offset control adjusts the offset between the two temperature sensors. The S1a portion of the Auto/Off/Manual switch is used to unbalance the differential amplifier when the switch is in the Manual mode, this forces the output circuit and load to stay on.

The right two LM324 amp sections are wired as a window comparator with 1M hysteresis resistors on each section for preventing oscillations. The outputs of the two comparator sections drive the two status LEDs and the left two sections of a 4011 NAND gate IC, which forms an R-S flip-flop. The window comparator and flip-flop function together to provide a single output that has a hysteresis (dead band) between on and off. If the circuit is on, it tends to stay on and if it is off, it tends to stay off. Note that in addition to the 200 ohm hysteresis resistor, the sensitivity adjustment affects the width of the dead band.

The output of the flip-flop drives the right two 4011 NAND gates, these are wired in parallel and drive the IRFZ44N MOSFET. The MOSFET switches the negative side of the load on and off. The 6A05 diode is used to supress inductive voltage spikes from a motor or inductive load.

Alignment

When adjusting the circuit, observe both of the LEDs and monitor the voltage between ground and the temperature difference test point tp3 (LM324 pin 8). The circuit flip-flops when the test point is above and below approximately 4.5V.

Put the temperature sensors on the hot and cold sides of the controlled heating or cooling system. Adjust the sensitivity control to the middle of its range, this can be done by setting the resistance of the potentiometer to around 50K when the power is disconnected. When both temperature sensors are at the same temperature, adjust the offset control slightly below the point where only the green LED lights up. Observe the operation of the circuit when the hot side warms up and cools down. The offset control can be further adjusted so that the circuit doesn't come on until the warm side is significantly warmer than the cold side.

The sensitivity control can be adjusted to change the circuit's reaction to greater or lesser temperature differences. If the sensitivity control is changed, the offset control will need to be re-adjusted. The setting on the sensitivity control can be measured with an ohm meter, turn off the power and measure the resistance beteen tp3 and tp4, it will range from 10K ohms (low sensitivity) to 110K (high sensitivity)

There is an inverse relationship between the circuit's hysteresis (dead band) and the sensitivity control. When both LEDs are lit, the circuit is in the dead band. As you increase the sensitivity by raising the sensitivity control's resistance, the circuit's hysteresis range will shrink.

Use

Connect a 12VDC supply to the power terminals and a fan or water pump to the load terminals. Note that if the fan or pump's negative lead is grounded to its case, the case should be electrically isolated from ground to prevent the motor from turning on.

In heat pumping pumping applications, the cold side sensor should be thermally connected to the object being heated and the hot side sensor should be thermally connected to the heat source. In cold pumping applications, the cold side sensor should be thermally connected to the cold source and the hot side sensor should be thermally connected to the object being cooled.

If the three way switch is on, the fan or pump will always stay on. If the three way switch is off, the circuit will be disabled and the fan or pump will always stay off. If the three way switch is in the auto position, the fan or pump will go on when the hot side is warmer than the cold side and it will go off when the temperatures equalize.

The red LED will be on when the fan or pump is running and the green LED will be on when the fan or pump is stopped. During the transitional hysteresis state, both the red and green LEDs will be on and the output will remain either on or off according to its previous state. When the system is warming up, the LED sequence will be green, both, red and when the system is cooling the LED sequence will be red, both, green.

Resources

Back to FC's Solar Circuits page.